Fig. 5
From: Population and subspecies diversity at mouse centromere satellites

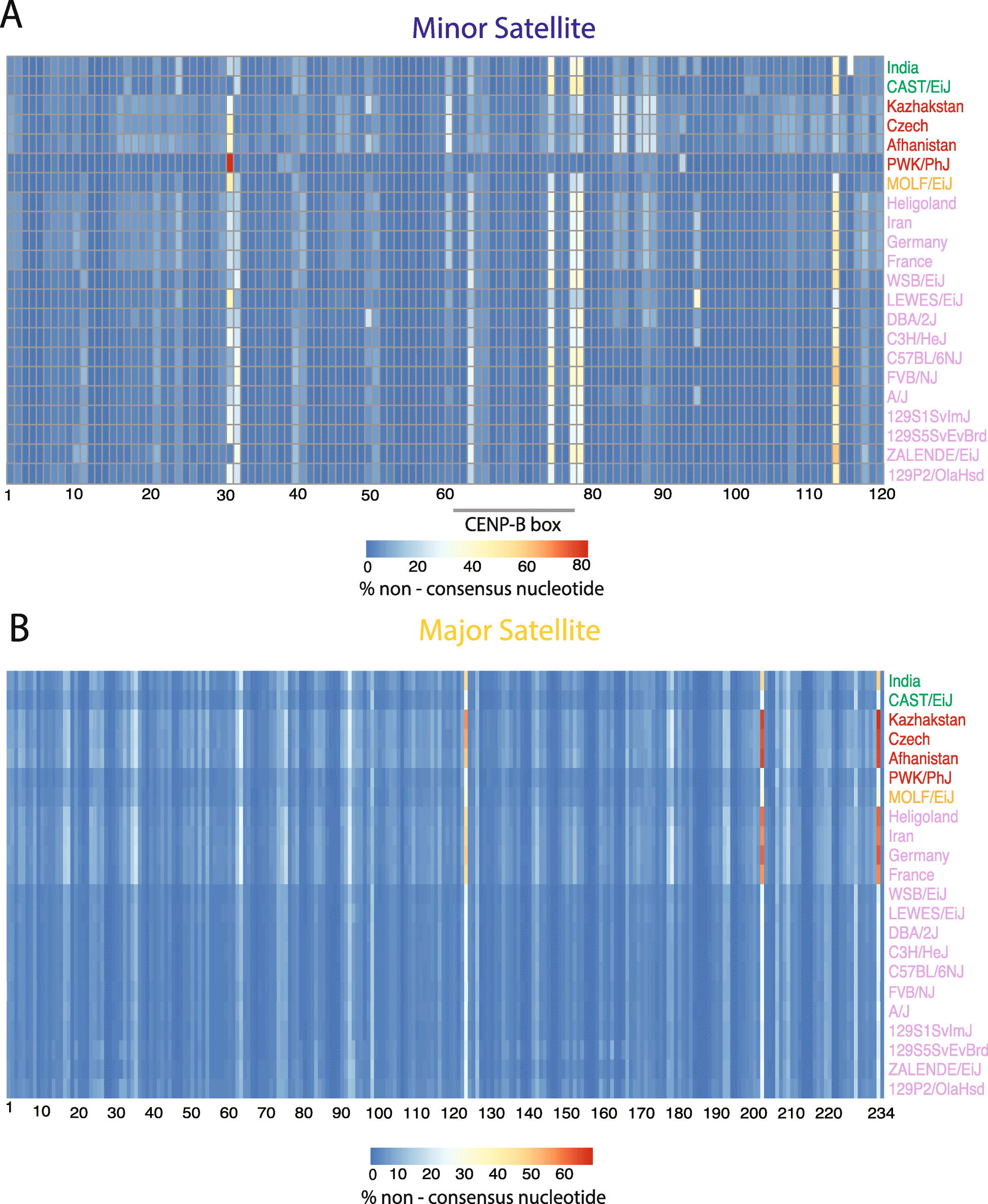
Landscape of nucleotide variation across centromere satellite repeats. Heatmap of non-consensus nucleotide usage for positions in the (a) minor satellite consensus sequence and (b) major satellite consensus sequence. Each row corresponds to a single sample with sample names colored by subspecies origin: green – M. m. castaneus, red – M. m. musculus, purple – M. m. domesticus, orange – M. m. molossinus